VAT1100 系列无线电压电流表/库仑计
VAT 系列是一款基于 2.4G 无线数据传输技术的多功能仪表,是一款能够测 量电压、电流、功率、充放电容量、瓦时、时间、温度等多种物理参数,同时 可以进行过流保护、过压保护、欠压保护、及限时保护等多种保护功能。该仪 器能够自动识别电流的方向,并且对电池容量可以进行实时监控该仪器采用 TFT 液晶屏显示,显示信息全面、人性化、交互性更好。

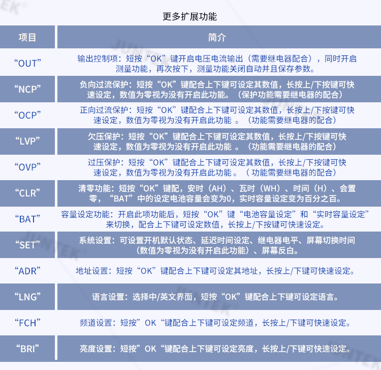
功能菜单操作:

典型应用接线图:

点击下载说明书:VAT_CN_manual.pdf
技术 2022-02-10 16:05:21 通过 网页 浏览(120)
共有1条评论!
优点:使用分流器的无线库仑计,精度较高,抗干扰性能好(相对霍尔库仑计),无线表头,布线方便。
缺点:监测端(分流器端)设计欠合理:出线孔太小,位置有偏差;分流器接线螺栓没固定,不易接线;显示表头供电口在下方,某些场合放置受限;放电显示正电流、充电显示负电流,与传统习惯不符;大字状态下,仅显示电池容量比例,不显示容量;详细状态下,显示的容量非实际容量,而是总容量-实有容量,感觉不习惯,怪怪的……